Lexus RX (RX 350L, RX450h) 2016-2025 Repair Manual: Lost Communication with Gateway Module (Main Body ECU) (U1002)

Lexus RX (RX 350L, RX450h) 2016-2025 Repair Manual / Power Source & Network / Networking / Can Communication System / Lost Communication with Gateway Module (Main Body ECU) (U1002)

DESCRIPTION

  • The main body ECU (multiplex network body ECU) will store this DTC when no signals can be received from the ECUs that have been memorized as those that are connected to sub bus 1.
  • When the main body ECU (multiplex network body ECU) receives a response signal from the ECUs connected to sub bus 1, the main body ECU (multiplex network body ECU) recognizes and memorizes that the ECU is connected to sub bus 1. Based on this memorized data, the main body ECU (multiplex network body ECU) monitors for malfunctions in the ECUs connected to sub bus 1 when communicating with those ECUs. If the main body ECU (multiplex network body ECU) cannot receive response signals from the ECUs that have been memorized as those connected to sub bus 1, the main body ECU (multiplex network body ECU) determines that a malfunction exists.

DTC No.

Detection Item

DTC Detection Condition

Trouble Area

Note

U1002

Lost Communication with Gateway Module (Main Body ECU)

The main body ECU (multiplex network body ECU) cannot receive signals from all ECUs that have been memorized as those connected to sub bus 1.

  • Open or short in sub bus 1 main lines or connector
  • Short in sub bus 1 branch lines or connector
  • Main body ECU (multiplex network body ECU)
  • Outer mirror control ECU assembly (for driver side)
  • Outer mirror control ECU assembly (for front passenger side)
  • Position control ECU and switch assembly LH (w/ Seat Position Memory System)
  • Multiplex tilt and telescopic ECU
  • Multiplex network door ECU
  • Open or short in No. 8 CAN junction connector
  • Open or short in No. 11 CAN junction connector
  • Open or short in No. 1 CAN junction terminal

HINT:

The main body ECU (multiplex network body ECU) stores DTCs when it detects a communication stop or network communication error for ECUs connected to sub bus 1.

HINT:

This diagnostic procedure is for when DTC U1002 is output by the main body ECU (multiplex network body ECU) (Techstream display: Main Body).

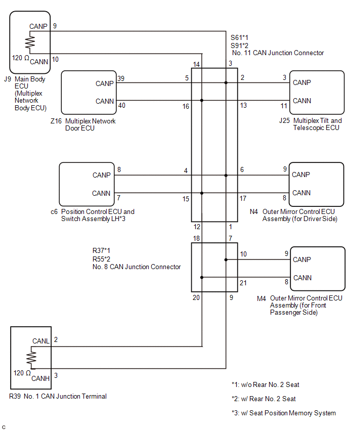
WIRING DIAGRAM

CAUTION / NOTICE / HINT

NOTICE:

  • Before measuring the resistance of the CAN bus, turn the engine switch off and leave the vehicle for 1 minute or more without operating the key or any switches, or opening or closing the doors. After that, disconnect the cable from the negative (-) battery terminal and leave the vehicle for 1 minute or more before measuring the resistance.
  • After turning the engine switch off, waiting time may be required before disconnecting the cable from the negative (-) battery terminal. Therefore, make sure to read the disconnecting the cable from the negative (-) battery terminal notices before proceeding with work.

    Click here

  • Because the order of diagnosis is important to allow correct diagnosis, make sure to begin troubleshooting using How to Proceed with Troubleshooting when CAN communication system related DTCs are output.

    Click here

  • After performing repairs, perform the DTC check procedure and confirm that the DTCs are not output again.
  • DTC check procedure: Turn the engine switch on (IG) and wait for at least 20 seconds.
  • After the repair, perform the CAN bus check and check that all the ECUs and sensors connected to the CAN communication system are displayed.

    Click here

  • If the main body ECU (multiplex network body ECU) is replaced, refer to Registration.

    Click here

HINT:

  • Operating the engine switch, any other switches or a door triggers related ECU and sensor communication on the CAN. This communication will cause the resistance value to change.
  • Even after DTCs are cleared, if a DTC is stored again after driving the vehicle for a while, the malfunction may be occurring due to vibration of the vehicle. In such a case, wiggling the ECUs or wire harness while performing the inspection below may help determine the cause of the malfunction.

PROCEDURE

1.

CHECK SUB BUS 1

(a) Disconnect the cable from the negative (-) battery terminal.

(b) Measure the resistance according to the value(s) in the table below.

Standard Resistance:

for DLC3 Connector Type A

Tester Connection

Condition

Specified Condition

Result

J9-9 (CANP) - J9-10 (CANN)

Cable disconnected from negative (-) battery terminal

54 to 69 Ω

Below 54 Ω: Short circuit between bus lines

70 Ω or higher: Open circuit in main bus lines

J9-9 (CANP) - J12-4 (CG)

Cable disconnected from negative (-) battery terminal

200 Ω or higher

Below 200 Ω: CANH short to ground

J9-10 (CANN) - J12-4 (CG)

Cable disconnected from negative (-) battery terminal

200 Ω or higher

Below 200 Ω: CANL short to ground

J9-9 (CANP) - J12-16 (BAT)

Cable disconnected from negative (-) battery terminal

6 kΩ or higher

Below 6 kΩ: CANH +B short

J9-10 (CANN) - J12-16 (BAT)

Cable disconnected from negative (-) battery terminal

6 kΩ or higher

Below 6 kΩ: CANL +B short

for DLC3 Connector Type B

Tester Connection

Condition

Specified Condition

Result

J9-9 (CANP) - J9-10 (CANN)

Cable disconnected from negative (-) battery terminal

54 to 69 Ω

Below 54 Ω: Short circuit between bus lines

70 Ω or higher: Open circuit in main bus lines

J9-9 (CANP) - J141-4 (CG)

Cable disconnected from negative (-) battery terminal

200 Ω or higher

Below 200 Ω: CANH short to ground

J9-10 (CANN) - J141-4 (CG)

Cable disconnected from negative (-) battery terminal

200 Ω or higher

Below 200 Ω: CANL short to ground

J9-9 (CANP) - J141-16 (BAT)

Cable disconnected from negative (-) battery terminal

6 kΩ or higher

Below 6 kΩ: CANH +B short

J9-10 (CANN) - J141-16 (BAT)

Cable disconnected from negative (-) battery terminal

6 kΩ or higher

Below 6 kΩ: CANL +B short

*A

for DLC3 Connector Type A

*B

for DLC3 Connector Type B

*1

DLC3

*a

Component with harness connected

(Main Body ECU (Multiplex Network Body ECU))

Result

Proceed to

OK

A

Open circuit in CAN main bus lines

B

Short circuit between bus lines

C

  • Short to ground
  • +B short

D

B

GO TO STEP 3

C

GO TO STEP 9

D

GO TO STEP 16

A

2.

CHECK FOR DTC OUTPUT

(a) Reconnect the cable to the negative (-) battery terminal.

(b) Connect the Techstream to the DLC3.

(c) Turn the engine switch on (IG).

(d) Turn the Techstream on.

(e) Clear the DTCs.

Body Electrical > Main Body > Clear DTCs

(f) Turn the engine switch off.

(g) Turn the engine switch on (IG).

(h) Check for DTCs.

Body Electrical > Main Body > Trouble Codes
Result

Proceed to

DTC U1002 is not output from the main body ECU (multiplex network body ECU) (Techstream display: Main Body)

A

DTC U1002 is output from the main body ECU (multiplex network body ECU) (Techstream display: Main Body)

B

A

SYMPTOM SIMULATION

B

REPLACE MAIN BODY ECU (MULTIPLEX NETWORK BODY ECU)

3.

CHECK FOR OPEN IN SUB BUS 1 LINES (MAIN BODY ECU (MULTIPLEX NETWORK BODY ECU))

(a) Disconnect the J9 main body ECU (multiplex network body ECU) connector.

*a

Front view of wire harness connector

(to Main Body ECU (Multiplex Network Body ECU))

(b) Measure the resistance according to the value(s) in the table below.

Standard Resistance:

Tester Connection

Condition

Specified Condition

J9-9 (CANP) - J9-10 (CANN)

Cable disconnected from negative (-) battery terminal

108 to 132 Ω

OK

REPLACE MAIN BODY ECU (MULTIPLEX NETWORK BODY ECU)

NG

4.

CHECK FOR OPEN IN SUB BUS 1 LINES (NO. 1 CAN JUNCTION TERMINAL)

(a) Reconnect the J9 main body ECU (multiplex network body ECU) connector.

(b) Disconnect the R39 No. 1 CAN junction terminal connector.

*a

Front view of wire harness connector

(to No. 1 CAN Junction Terminal)

(c) Measure the resistance according to the value(s) in the table below.

Standard Resistance:

Tester Connection

Condition

Specified Condition

R39-3 (CANH) - R39-2 (CANL)

Cable disconnected from negative (-) battery terminal

108 to 132 Ω

Result

Proceed to

OK

A

NG (w/o Rear No. 2 Seat)

B

NG (w/ Rear No. 2 Seat)

C

A

REPLACE NO. 1 CAN JUNCTION TERMINAL

C

GO TO STEP 7

B

5.

CHECK FOR OPEN IN SUB BUS 1 LINES (NO. 11 CAN JUNCTION CONNECTOR)

(a) Reconnect the R39 No. 1 CAN junction terminal connector.

(b) Disconnect the S61 No. 11 CAN junction connector.

*a

Front view of wire harness connector

(to No. 11 CAN Junction Connector)

*b

to No. 8 CAN Junction Connector

*c

to Main Body ECU (Multiplex Network Body ECU)

(c) Measure the resistance according to the value(s) in the table below.

Standard Resistance:

Tester Connection

Condition

Specified Condition

Connected to

S61-1 (CANH) - S61-12 (CANL)

Cable disconnected from negative (-) battery terminal

108 to 132 Ω

No. 8 CAN junction connector

S61-3 (CANH) - S61-14 (CANL)

Cable disconnected from negative (-) battery terminal

108 to 132 Ω

Main body ECU (multiplex network body ECU)

Result

Proceed to

OK

A

NG (Main body ECU (multiplex network body ECU) main lines)

B

NG (No. 8 CAN junction connector main lines)

C

A

REPLACE NO. 11 CAN JUNCTION CONNECTOR

B

REPAIR OR REPLACE CAN MAIN BUS LINES OR CONNECTOR (NO. 11 CAN JUNCTION CONNECTOR - MAIN BODY ECU (MULTIPLEX NETWORK BODY ECU))

C

6.

CHECK FOR OPEN IN SUB BUS 1 LINES (NO. 8 CAN JUNCTION CONNECTOR)

(a) Reconnect the S61 No. 11 CAN junction connector.

(b) Disconnect the R37 No. 8 CAN junction connector.

*a

Front view of wire harness connector

(to No. 8 CAN Junction Connector)

*b

to No. 11 CAN Junction Connector

*c

to No. 1 CAN Junction Terminal

(c) Measure the resistance according to the value(s) in the table below.

Standard Resistance:

Tester Connection

Condition

Specified Condition

Connected to

R37-7 (CANH) - R37-18 (CANL)

Cable disconnected from negative (-) battery terminal

108 to 132 Ω

No. 11 CAN junction connector

R37-9 (CANH) - R37-20 (CANL)

Cable disconnected from negative (-) battery terminal

108 to 132 Ω

No. 1 CAN junction terminal

Result

Proceed to

OK

A

NG (No. 1 CAN junction terminal main lines)

B

NG (No. 11 CAN junction connector main lines)

C

A

REPLACE NO. 8 CAN JUNCTION CONNECTOR

B

REPAIR OR REPLACE CAN MAIN BUS LINES OR CONNECTOR (NO. 8 CAN JUNCTION CONNECTOR - NO. 1 CAN JUNCTION TERMINAL)

C

REPAIR OR REPLACE CAN MAIN BUS LINES OR CONNECTOR (NO. 8 CAN JUNCTION CONNECTOR - NO. 11 CAN JUNCTION CONNECTOR)

7.

CHECK FOR OPEN IN SUB BUS 1 LINES (NO. 11 CAN JUNCTION CONNECTOR)

(a) Reconnect the R39 No. 1 CAN junction terminal connector.

(b) Disconnect the S91 No. 11 CAN junction connector.

*a

Front view of wire harness connector

(to No. 11 CAN Junction Connector)

*b

to No. 8 CAN Junction Connector

*c

to Main Body ECU (Multiplex Network Body ECU)

(c) Measure the resistance according to the value(s) in the table below.

Standard Resistance:

Tester Connection

Condition

Specified Condition

Connected to

S91-1 (CANH) - S91-12 (CANL)

Cable disconnected from negative (-) battery terminal

108 to 132 Ω

No. 8 CAN junction connector

S91-3 (CANH) - S91-14 (CANL)

Cable disconnected from negative (-) battery terminal

108 to 132 Ω

Main body ECU (multiplex network body ECU)

Result

Proceed to

OK

A

NG (Main body ECU (multiplex network body ECU) main lines)

B

NG (No. 8 CAN junction connector main lines)

C

A

REPLACE NO. 11 CAN JUNCTION CONNECTOR

B

REPAIR OR REPLACE CAN MAIN BUS LINES OR CONNECTOR (NO. 11 CAN JUNCTION CONNECTOR - MAIN BODY ECU (MULTIPLEX NETWORK BODY ECU))

C

8.

CHECK FOR OPEN IN SUB BUS 1 LINES (NO. 8 CAN JUNCTION CONNECTOR)

(a) Reconnect the S91 No. 11 CAN junction connector.

(b) Disconnect the R55 No. 8 CAN junction connector.

*a

Front view of wire harness connector

(to No. 8 CAN Junction Connector)

*b

to No. 11 CAN Junction Connector

*c

to No. 1 CAN Junction Terminal

(c) Measure the resistance according to the value(s) in the table below.

Standard Resistance:

Tester Connection

Condition

Specified Condition

Connected to

R55-7 (CANH) - R55-18 (CANL)

Cable disconnected from negative (-) battery terminal

108 to 132 Ω

No. 11 CAN junction connector

R55-9 (CANH) - R55-20 (CANL)

Cable disconnected from negative (-) battery terminal

108 to 132 Ω

No. 1 CAN junction terminal

Result

Proceed to

OK

A

NG (No. 1 CAN junction terminal main lines)

B

NG (No. 11 CAN junction connector main lines)

C

A

REPLACE NO. 8 CAN JUNCTION CONNECTOR

B

REPAIR OR REPLACE CAN MAIN BUS LINES OR CONNECTOR (NO. 8 CAN JUNCTION CONNECTOR - NO. 1 CAN JUNCTION TERMINAL)

C

REPAIR OR REPLACE CAN MAIN BUS LINES OR CONNECTOR (NO. 8 CAN JUNCTION CONNECTOR - NO. 11 CAN JUNCTION CONNECTOR)

9.

CHECK FOR SHORT IN SUB BUS 1 LINES (MAIN BODY ECU (MULTIPLEX NETWORK BODY ECU))

(a) Disconnect the J9 main body ECU (multiplex network body ECU) connector.

*a

Front view of wire harness connector

(to Main Body ECU (Multiplex Network Body ECU))

(b) Measure the resistance according to the value(s) in the table below.

Standard Resistance:

Tester Connection

Condition

Specified Condition

J9-9 (CANP) - J9-10 (CANN)

Cable disconnected from negative (-) battery terminal

108 to 132 Ω

OK

REPLACE MAIN BODY ECU (MULTIPLEX NETWORK BODY ECU)

NG

10.

CHECK FOR SHORT IN SUB BUS 1 LINES (NO. 1 CAN JUNCTION TERMINAL)

(a) Reconnect the J9 main body ECU (multiplex network body ECU) connector.

(b) Disconnect the R39 No. 1 CAN junction terminal connector.

*a

Front view of wire harness connector

(to No. 1 CAN Junction Terminal)

(c) Measure the resistance according to the value(s) in the table below.

Standard Resistance:

Tester Connection

Condition

Specified Condition

R39-3 (CANH) - R39-2 (CANL)

Cable disconnected from negative (-) battery terminal

108 to 132 Ω

Result

Proceed to

OK

A

NG (w/o Rear No. 2 Seat)

B

NG (w/ Rear No. 2 Seat)

C

A

REPLACE NO. 1 CAN JUNCTION TERMINAL

C

GO TO STEP 13

B

11.

CHECK FOR SHORT IN SUB BUS 1 LINES (NO. 11 CAN JUNCTION CONNECTOR)

(a) Reconnect the R39 No. 1 CAN junction terminal connector.

(b) Disconnect the S61 No. 11 CAN junction connector.

*a

Front view of wire harness connector

(to No. 11 CAN Junction Connector)

*b

to No. 8 CAN Junction Connector

*c

to Multiplex Tilt and Telescopic ECU

*d

to Main Body ECU (Multiplex Network Body ECU)

*e

to Position Control ECU and Switch Assembly LH

(w/ Seat Position Memory System)

*f

to Multiplex Network Door ECU

*g

to Outer Mirror Control ECU Assembly (for Driver Side)

(c) Measure the resistance according to the value(s) in the table below.

Standard Resistance:

Tester Connection

Condition

Specified Condition

Connected to

*: w/ Seat Position Memory System

S61-1 (CANH) - S61-12 (CANL)

Cable disconnected from negative (-) battery terminal

108 to 132 Ω

No. 8 CAN junction connector

S61-2 (CANH) - S61-13 (CANL)

Cable disconnected from negative (-) battery terminal

200 Ω or higher

Multiplex tilt and telescopic ECU

S61-3 (CANH) - S61-14 (CANL)

Cable disconnected from negative (-) battery terminal

108 to 132 Ω

Main body ECU (multiplex network body ECU)

S61-4 (CANH) - S61-15 (CANL)

Cable disconnected from negative (-) battery terminal

200 Ω or higher

Position control ECU and switch assembly LH*

S61-5 (CANH) - S61-16 (CANL)

Cable disconnected from negative (-) battery terminal

200 Ω or higher

Multiplex network door ECU

S61-6 (CANH) - S61-17 (CANL)

Cable disconnected from negative (-) battery terminal

200 Ω or higher

Outer mirror control ECU assembly (for driver side)

Result

Proceed to

OK

A

NG (Main body ECU (multiplex network body ECU) main lines)

B

NG (ECU or sensor branch lines)

C

NG (No. 8 CAN junction connector main lines)

D

A

REPLACE NO. 11 CAN JUNCTION CONNECTOR

B

REPAIR OR REPLACE CAN MAIN BUS LINES OR CONNECTOR (NO. 11 CAN JUNCTION CONNECTOR - MAIN BODY ECU (MULTIPLEX NETWORK BODY ECU))

C

GO TO STEP 15

D

12.

CHECK FOR SHORT IN SUB BUS 1 LINES (NO. 8 CAN JUNCTION CONNECTOR)

(a) Reconnect the S61 No. 11 CAN junction connector.

(b) Disconnect the R37 No. 8 CAN junction connector.

*a

Front view of wire harness connector

(to No. 8 CAN Junction Connector)

*b

to No. 11 CAN Junction Connector

*c

to No. 1 CAN Junction Terminal

*d

to Outer Mirror Control ECU Assembly (for Front Passenger Side)

(c) Measure the resistance according to the value(s) in the table below.

Standard Resistance:

Tester Connection

Condition

Specified Condition

Connected to

R37-7 (CANH) - R37-18 (CANL)

Cable disconnected from negative (-) battery terminal

108 to 132 Ω

No. 11 CAN junction connector

R37-9 (CANH) - R37-20 (CANL)

Cable disconnected from negative (-) battery terminal

108 to 132 Ω

No. 1 CAN junction terminal

R37-10 (CANH) - R37-21 (CANL)

Cable disconnected from negative (-) battery terminal

200 Ω or higher

Outer mirror control ECU assembly (for front passenger side)

Result

Proceed to

OK

A

NG (No. 1 CAN junction terminal main lines)

B

NG (ECU or sensor branch lines)

C

NG (No. 11 CAN junction connector main lines)

D

A

REPLACE NO. 8 CAN JUNCTION CONNECTOR

B

REPAIR OR REPLACE CAN MAIN BUS LINES OR CONNECTOR (NO. 8 CAN JUNCTION CONNECTOR - NO. 1 CAN JUNCTION TERMINAL)

C

GO TO STEP 15

D

REPAIR OR REPLACE CAN MAIN BUS LINES OR CONNECTOR (NO. 8 CAN JUNCTION CONNECTOR - NO. 11 CAN JUNCTION CONNECTOR)

13.

CHECK FOR SHORT IN SUB BUS 1 LINES (NO. 11 CAN JUNCTION CONNECTOR)

(a) Reconnect the R39 No. 1 CAN junction terminal connector.

(b) Disconnect the S91 No. 11 CAN junction connector.

*a

Front view of wire harness connector

(to No. 11 CAN Junction Connector)

*b

to No. 8 CAN Junction Connector

*c

to Multiplex Tilt and Telescopic ECU

*d

to Main Body ECU (Multiplex Network Body ECU)

*e

to Position Control ECU and Switch Assembly LH

(w/ Seat Position Memory System)

*f

to Multiplex Network Door ECU

*g

to Outer Mirror Control ECU Assembly (for Driver Side)

(c) Measure the resistance according to the value(s) in the table below.

Standard Resistance:

Tester Connection

Condition

Specified Condition

Connected to

*: w/ Seat Position Memory System

S91-1 (CANH) - S91-12 (CANL)

Cable disconnected from negative (-) battery terminal

108 to 132 Ω

No. 8 CAN junction connector

S91-2 (CANH) - S91-13 (CANL)

Cable disconnected from negative (-) battery terminal

200 Ω or higher

Multiplex tilt and telescopic ECU

S91-3 (CANH) - S91-14 (CANL)

Cable disconnected from negative (-) battery terminal

108 to 132 Ω

Main body ECU (multiplex network body ECU)

S91-4 (CANH) - S91-15 (CANL)

Cable disconnected from negative (-) battery terminal

200 Ω or higher

Position control ECU and switch assembly LH*

S91-5 (CANH) - S91-16 (CANL)

Cable disconnected from negative (-) battery terminal

200 Ω or higher

Multiplex network door ECU

S91-6 (CANH) - S91-17 (CANL)

Cable disconnected from negative (-) battery terminal

200 Ω or higher

Outer mirror control ECU assembly (for driver side)

Result

Proceed to

OK

A

NG (Main body ECU (multiplex network body ECU) main lines)

B

NG (ECU or sensor branch lines)

C

NG (No. 8 CAN junction connector main lines)

D

A

REPLACE NO. 11 CAN JUNCTION CONNECTOR

B

REPAIR OR REPLACE CAN MAIN BUS LINES OR CONNECTOR (NO. 11 CAN JUNCTION CONNECTOR - MAIN BODY ECU (MULTIPLEX NETWORK BODY ECU))

C

GO TO STEP 15

D

14.

CHECK FOR SHORT IN SUB BUS 1 LINES (NO. 8 CAN JUNCTION CONNECTOR)

(a) Reconnect the S91 No. 11 CAN junction connector.

(b) Disconnect the R55 No. 8 CAN junction connector.

*a

Front view of wire harness connector

(to No. 8 CAN Junction Connector)

*b

to No. 11 CAN Junction Connector

*c

to No. 1 CAN Junction Terminal

*d

to Outer Mirror Control ECU Assembly (for Front Passenger Side)

(c) Measure the resistance according to the value(s) in the table below.

Standard Resistance:

Tester Connection

Condition

Specified Condition

Connected to

R55-7 (CANH) - R55-18 (CANL)

Cable disconnected from negative (-) battery terminal

108 to 132 Ω

No. 11 CAN junction connector

R55-9 (CANH) - R55-20 (CANL)

Cable disconnected from negative (-) battery terminal

108 to 132 Ω

No. 1 CAN junction terminal

R55-10 (CANH) - R55-21 (CANL)

Cable disconnected from negative (-) battery terminal

200 Ω or higher

Outer mirror control ECU assembly (for front passenger side)

Result

Proceed to

OK

A

NG (No. 1 CAN junction terminal main lines)

B

NG (ECU or sensor branch lines)

C

NG (No. 11 CAN junction connector main lines)

D

A

REPLACE NO. 8 CAN JUNCTION CONNECTOR

B

REPAIR OR REPLACE CAN MAIN BUS LINES OR CONNECTOR (NO. 8 CAN JUNCTION CONNECTOR - NO. 1 CAN JUNCTION TERMINAL)

D

REPAIR OR REPLACE CAN MAIN BUS LINES OR CONNECTOR (NO. 8 CAN JUNCTION CONNECTOR - NO. 11 CAN JUNCTION CONNECTOR)

C

15.

CHECK FOR SHORT IN SUB BUS 1 LINES (ECU, SENSOR)

(a) Reconnect all wire harness connectors.

(b) Disconnect the connector that includes terminals CANH and CANL from the ECU or sensor to which the short circuited branch line is connected.

Click here

(c) Measure the resistance according to the value(s) in the table below.

Standard Resistance:

Tester Connection

Condition

Specified Condition

J9-9 (CANP) - J9-10 (CANN)

Cable disconnected from negative (-) battery terminal

54 to 69 Ω

HINT:

If the resistance becomes normal (between 54 and 69 Ω) when the connector is disconnected from the ECU or sensor, there may be a short in the ECU or sensor.

*a

Component with harness connected

(Main Body ECU (Multiplex Network Body ECU))

OK

REPLACE CORRESPONDING ECU OR SENSOR

NG

REPAIR OR REPLACE CORRESPONDING ECU OR SENSOR BRANCH LINES OR CONNECTOR

16.

CHECK FOR SHORT IN SUB BUS 1 LINE (MAIN BODY ECU (MULTIPLEX NETWORK BODY ECU))

(a) Disconnect the J9 main body ECU (multiplex network body ECU) connector.

*A

for DLC3 Connector Type A

*B

for DLC3 Connector Type B

*1

DLC3

*a

Front view of wire harness connector

(to Main Body ECU (Multiplex Network Body ECU))

(b) Measure the resistance according to the value(s) in the table below.

Standard Resistance:

for DLC3 Connector Type A

Tester Connection

Condition

Specified Condition

Result

J9-9 (CANP) - J12-4 (CG)

Cable disconnected from negative (-) battery terminal

200 Ω or higher

Below 200 Ω: CANH short to ground

J9-10 (CANN) - J12-4 (CG)

Cable disconnected from negative (-) battery terminal

200 Ω or higher

Below 200 Ω: CANL short to ground

J9-9 (CANP) - J12-16 (BAT)

Cable disconnected from negative (-) battery terminal

6 kΩ or higher

Below 6 kΩ: CANH +B short

J9-10 (CANN) - J12-16 (BAT)

Cable disconnected from negative (-) battery terminal

6 kΩ or higher

Below 6 kΩ: CANL +B short

for DLC3 Connector Type B

Tester Connection

Condition

Specified Condition

Result

J9-9 (CANP) - J141-4 (CG)

Cable disconnected from negative (-) battery terminal

200 Ω or higher

Below 200 Ω: CANH short to ground

J9-10 (CANN) - J141-4 (CG)

Cable disconnected from negative (-) battery terminal

200 Ω or higher

Below 200 Ω: CANL short to ground

J9-9 (CANP) - J141-16 (BAT)

Cable disconnected from negative (-) battery terminal

6 kΩ or higher

Below 6 kΩ: CANH +B short

J9-10 (CANN) - J141-16 (BAT)

Cable disconnected from negative (-) battery terminal

6 kΩ or higher

Below 6 kΩ: CANL +B short

HINT:

  • It is only necessary to perform the inspection in the above table for the result (short circuit) that was obtained in the Check Sub Bus 1 inspection.
  • Find the necessary inspection from the Result column that matches the result in the Result column from the Check Sub Bus 1 inspection.
OK

REPLACE MAIN BODY ECU (MULTIPLEX NETWORK BODY ECU)

NG

17.

CHECK FOR SHORT IN SUB BUS 1 LINE (NO. 1 CAN JUNCTION TERMINAL)

(a) Reconnect the J9 main body ECU (multiplex network body ECU) connector.

(b) Disconnect the R39 No. 1 CAN junction terminal connector.

*A

for DLC3 Connector Type A

*B

for DLC3 Connector Type B

*1

DLC3

*a

Front view of wire harness connector

(to No. 1 CAN Junction Terminal)

(c) Measure the resistance according to the value(s) in the table below.

Standard Resistance:

for DLC3 Connector Type A

Tester Connection

Condition

Specified Condition

Result

R39-3 (CANH) - J12-4 (CG)

Cable disconnected from negative (-) battery terminal

200 Ω or higher

Below 200 Ω: CANH short to ground

R39-2 (CANL) - J12-4 (CG)

Cable disconnected from negative (-) battery terminal

200 Ω or higher

Below 200 Ω: CANL short to ground

R39-3 (CANH) - J12-16 (BAT)

Cable disconnected from negative (-) battery terminal

6 kΩ or higher

Below 6 kΩ: CANH +B short

R39-2 (CANL) - J12-16 (BAT)

Cable disconnected from negative (-) battery terminal

6 kΩ or higher

Below 6 kΩ: CANL +B short

for DLC3 Connector Type B

Tester Connection

Condition

Specified Condition

Result

R39-3 (CANH) - J141-4 (CG)

Cable disconnected from negative (-) battery terminal

200 Ω or higher

Below 200 Ω: CANH short to ground

R39-2 (CANL) - J141-4 (CG)

Cable disconnected from negative (-) battery terminal

200 Ω or higher

Below 200 Ω: CANL short to ground

R39-3 (CANH) - J141-16 (BAT)

Cable disconnected from negative (-) battery terminal

6 kΩ or higher

Below 6 kΩ: CANH +B short

R39-2 (CANL) - J141-16 (BAT)

Cable disconnected from negative (-) battery terminal

6 kΩ or higher

Below 6 kΩ: CANL +B short

HINT:

  • It is only necessary to perform the inspection in the above table for the result (short circuit) that was obtained in the Check Sub Bus 1 inspection.
  • Find the necessary inspection from the Result column that matches the result in the Result column from the Check Sub Bus 1 inspection.

Result

Proceed to

OK

A

NG (w/o Rear No. 2 Seat)

B

NG (w/ Rear No. 2 Seat)

C

A

REPLACE NO. 1 CAN JUNCTION TERMINAL

C

GO TO STEP 20

B

18.

CHECK FOR SHORT IN SUB BUS 1 LINE (NO. 11 CAN JUNCTION CONNECTOR)

(a) Reconnect the R39 No. 1 CAN junction terminal connector.

(b) Disconnect the S61 No. 11 CAN junction connector.

(c) Measure the resistance according to the value(s) in the table below.

*A

for DLC3 Connector Type A

*B

for DLC3 Connector Type B

*1

DLC3

-

-

*a

Front view of wire harness connector

(to No. 11 CAN Junction Connector)

*b

to No. 8 CAN Junction Connector

*c

to Multiplex Tilt and Telescopic ECU

*d

to Main Body ECU (Multiplex Network Body ECU)

*e

to Position Control ECU and Switch Assembly LH

(w/ Seat Position Memory System)

*f

to Multiplex Network Door ECU

*g

to Outer Mirror Control ECU Assembly (for Driver Side)

-

-

Standard Resistance:

for DLC3 Connector Type A

Tester Connection

Condition

Specified Condition

Result

Connected to

*: w/ Seat Position Memory System

S61-1 (CANH) - J12-4 (CG)

Cable disconnected from negative (-) battery terminal

200 Ω or higher

Below 200 Ω: CANH short to ground

No. 8 CAN junction connector

S61-12 (CANL) - J12-4 (CG)

Cable disconnected from negative (-) battery terminal

200 Ω or higher

Below 200 Ω: CANL short to ground

S61-2 (CANH) - J12-4 (CG)

Cable disconnected from negative (-) battery terminal

200 Ω or higher

Below 200 Ω: CANH short to ground

Multiplex tilt and telescopic ECU

S61-13 (CANL) - J12-4 (CG)

Cable disconnected from negative (-) battery terminal

200 Ω or higher

Below 200 Ω: CANL short to ground

S61-3 (CANH) - J12-4 (CG)

Cable disconnected from negative (-) battery terminal

200 Ω or higher

Below 200 Ω: CANH short to ground

Main body ECU (Multiplex network body ECU)

S61-14 (CANL) - J12-4 (CG)

Cable disconnected from negative (-) battery terminal

200 Ω or higher

Below 200 Ω: CANL short to ground

S61-4 (CANH) - J12-4 (CG)

Cable disconnected from negative (-) battery terminal

200 Ω or higher

Below 200 Ω: CANH short to ground

Position control ECU and switch assembly LH*

S61-15 (CANL) - J12-4 (CG)

Cable disconnected from negative (-) battery terminal

200 Ω or higher

Below 200 Ω: CANL short to ground

S61-5 (CANH) - J12-4 (CG)

Cable disconnected from negative (-) battery terminal

200 Ω or higher

Below 200 Ω: CANH short to ground

Multiplex network door ECU

S61-16 (CANL) - J12-4 (CG)

Cable disconnected from negative (-) battery terminal

200 Ω or higher

Below 200 Ω: CANL short to ground

S61-6 (CANH) - J12-4 (CG)

Cable disconnected from negative (-) battery terminal

200 Ω or higher

Below 200 Ω: CANH short to ground

Outer mirror control ECU assembly (for driver side)

S61-17 (CANL) - J12-4 (CG)

Cable disconnected from negative (-) battery terminal

200 Ω or higher

Below 200 Ω: CANL short to ground

S61-1 (CANH) - J12-16 (BAT)

Cable disconnected from negative (-) battery terminal

6 kΩ or higher

Below 6 kΩ: CANH +B short

No. 8 CAN junction connector

S61-12 (CANL) - J12-16 (BAT)

Cable disconnected from negative (-) battery terminal

6 kΩ or higher

Below 6 kΩ: CANL +B short

S61-2 (CANH) - J12-16 (BAT)

Cable disconnected from negative (-) battery terminal

6 kΩ or higher

Below 6 kΩ: CANH +B short

Multiplex tilt and telescopic ECU

S61-13 (CANL) - J12-16 (BAT)

Cable disconnected from negative (-) battery terminal

6 kΩ or higher

Below 6 kΩ: CANL +B short

S61-3 (CANH) - J12-16 (BAT)

Cable disconnected from negative (-) battery terminal

6 kΩ or higher

Below 6 kΩ: CANH +B short

Main body ECU (Multiplex network body ECU)

S61-14 (CANL) - J12-16 (BAT)

Cable disconnected from negative (-) battery terminal

6 kΩ or higher

Below 6 kΩ: CANL +B short

S61-4 (CANH) - J12-16 (BAT)

Cable disconnected from negative (-) battery terminal

6 kΩ or higher

Below 6 kΩ: CANH +B short

Position control ECU and switch assembly LH*

S61-15 (CANL) - J12-16 (BAT)

Cable disconnected from negative (-) battery terminal

6 kΩ or higher

Below 6 kΩ: CANL +B short

S61-5 (CANH) - J12-16 (BAT)

Cable disconnected from negative (-) battery terminal

6 kΩ or higher

Below 6 kΩ: CANH +B short

Multiplex network door ECU

S61-16 (CANL) - J12-16 (BAT)

Cable disconnected from negative (-) battery terminal

6 kΩ or higher

Below 6 kΩ: CANL +B short

S61-6 (CANH) - J12-16 (BAT)

Cable disconnected from negative (-) battery terminal

6 kΩ or higher

Below 6 kΩ: CANH +B short

Outer mirror control ECU assembly (for driver side)

S61-17 (CANL) - J12-16 (BAT)

Cable disconnected from negative (-) battery terminal

6 kΩ or higher

Below 6 kΩ: CANL +B short

for DLC3 Connector Type B

Tester Connection

Condition

Specified Condition

Result

Connected to

*: w/ Seat Position Memory System

S61-1 (CANH) - J141-4 (CG)

Cable disconnected from negative (-) battery terminal

200 Ω or higher

Below 200 Ω: CANH short to ground

No. 8 CAN junction connector

S61-12 (CANL) - J141-4 (CG)

Cable disconnected from negative (-) battery terminal

200 Ω or higher

Below 200 Ω: CANL short to ground

S61-2 (CANH) - J141-4 (CG)

Cable disconnected from negative (-) battery terminal

200 Ω or higher

Below 200 Ω: CANH short to ground

Multiplex tilt and telescopic ECU

S61-13 (CANL) - J141-4 (CG)

Cable disconnected from negative (-) battery terminal

200 Ω or higher

Below 200 Ω: CANL short to ground

S61-3 (CANH) - J141-4 (CG)

Cable disconnected from negative (-) battery terminal

200 Ω or higher

Below 200 Ω: CANH short to ground

Main body ECU (Multiplex network body ECU)

S61-14 (CANL) - J141-4 (CG)

Cable disconnected from negative (-) battery terminal

200 Ω or higher

Below 200 Ω: CANL short to ground

S61-4 (CANH) - J141-4 (CG)

Cable disconnected from negative (-) battery terminal

200 Ω or higher

Below 200 Ω: CANH short to ground

Position control ECU and switch assembly LH*

S61-15 (CANL) - J141-4 (CG)

Cable disconnected from negative (-) battery terminal

200 Ω or higher

Below 200 Ω: CANL short to ground

S61-5 (CANH) - J141-4 (CG)

Cable disconnected from negative (-) battery terminal

200 Ω or higher

Below 200 Ω: CANH short to ground

Multiplex network door ECU

S61-16 (CANL) - J141-4 (CG)

Cable disconnected from negative (-) battery terminal

200 Ω or higher

Below 200 Ω: CANL short to ground

S61-6 (CANH) - J141-4 (CG)

Cable disconnected from negative (-) battery terminal

200 Ω or higher

Below 200 Ω: CANH short to ground

Outer mirror control ECU assembly (for driver side)

S61-17 (CANL) - J141-4 (CG)

Cable disconnected from negative (-) battery terminal

200 Ω or higher

Below 200 Ω: CANL short to ground

S61-1 (CANH) - J141-16 (BAT)

Cable disconnected from negative (-) battery terminal

6 kΩ or higher

Below 6 kΩ: CANH +B short

No. 8 CAN junction connector

S61-12 (CANL) - J141-16 (BAT)

Cable disconnected from negative (-) battery terminal

6 kΩ or higher

Below 6 kΩ: CANL +B short

S61-2 (CANH) - J141-16 (BAT)

Cable disconnected from negative (-) battery terminal

6 kΩ or higher

Below 6 kΩ: CANH +B short

Multiplex tilt and telescopic ECU

S61-13 (CANL) - J141-16 (BAT)

Cable disconnected from negative (-) battery terminal

6 kΩ or higher

Below 6 kΩ: CANL +B short

S61-3 (CANH) - J141-16 (BAT)

Cable disconnected from negative (-) battery terminal

6 kΩ or higher

Below 6 kΩ: CANH +B short

Main body ECU (Multiplex network body ECU)

S61-14 (CANL) - J141-16 (BAT)

Cable disconnected from negative (-) battery terminal

6 kΩ or higher

Below 6 kΩ: CANL +B short

S61-4 (CANH) - J141-16 (BAT)

Cable disconnected from negative (-) battery terminal

6 kΩ or higher

Below 6 kΩ: CANH +B short

Position control ECU and switch assembly LH*

S61-15 (CANL) - J141-16 (BAT)

Cable disconnected from negative (-) battery terminal

6 kΩ or higher

Below 6 kΩ: CANL +B short

S61-5 (CANH) - J141-16 (BAT)

Cable disconnected from negative (-) battery terminal

6 kΩ or higher

Below 6 kΩ: CANH +B short

Multiplex network door ECU

S61-16 (CANL) - J141-16 (BAT)

Cable disconnected from negative (-) battery terminal

6 kΩ or higher

Below 6 kΩ: CANL +B short

S61-6 (CANH) - J141-16 (BAT)

Cable disconnected from negative (-) battery terminal

6 kΩ or higher

Below 6 kΩ: CANH +B short

Outer mirror control ECU assembly (for driver side)

S61-17 (CANL) - J141-16 (BAT)

Cable disconnected from negative (-) battery terminal

6 kΩ or higher

Below 6 kΩ: CANL +B short

HINT:

  • It is only necessary to perform the inspection in the above table for the result (short circuit) that was obtained in the Check Sub Bus 1 inspection.
  • Find the necessary inspection from the Result column that matches the result in the Result column from the Check Sub Bus 1 inspection.

Result

Proceed to

OK

A

NG (Main body ECU (multiplex network body ECU) main line)

B

NG (ECU or sensor branch line)

C

NG (No. 8 CAN junction connector main line)

D

A

REPLACE NO. 11 CAN JUNCTION CONNECTOR

B

REPAIR OR REPLACE CAN MAIN BUS LINE OR CONNECTOR (NO. 11 CAN JUNCTION CONNECTOR - MAIN BODY ECU (MULTIPLEX NETWORK BODY ECU))

C

GO TO STEP 22

D

19.

CHECK FOR SHORT IN SUB BUS 1 LINE (NO. 8 CAN JUNCTION CONNECTOR)

(a) Reconnect the S61 No. 11 CAN junction connector.

(b) Disconnect the R37 No. 8 CAN junction connector.

(c) Measure the resistance according to the value(s) in the table below.

*A

for DLC3 Connector Type A

*B

for DLC3 Connector Type B

*1

DLC3

-

-

*a

Front view of wire harness connector

(to No. 8 CAN Junction Connector)

*b

to No. 11 CAN Junction Connector

*c

to No. 1 CAN Junction Terminal

*d

to Outer Mirror Control ECU Assembly (for Front Passenger Side)

Standard Resistance:

for DLC3 Connector Type A

Tester Connection

Condition

Specified Condition

Result

Connected to

R37-7 (CANH) - J12-4 (CG)

Cable disconnected from negative (-) battery terminal

200 Ω or higher

Below 200 Ω: CANH short to ground

No. 11 CAN junction connector

R37-18 (CANL) - J12-4 (CG)

Cable disconnected from negative (-) battery terminal

200 Ω or higher

Below 200 Ω: CANL short to ground

R37-9 (CANH) - J12-4 (CG)

Cable disconnected from negative (-) battery terminal

200 Ω or higher

Below 200 Ω: CANH short to ground

No. 1 CAN junction terminal

R37-20 (CANL) - J12-4 (CG)

Cable disconnected from negative (-) battery terminal

200 Ω or higher

Below 200 Ω: CANL short to ground

R37-10 (CANH) - J12-4 (CG)

Cable disconnected from negative (-) battery terminal

200 Ω or higher

Below 200 Ω: CANH short to ground

Outer mirror control ECU assembly (for front passenger side)

R37-21 (CANL) - J12-4 (CG)

Cable disconnected from negative (-) battery terminal

200 Ω or higher

Below 200 Ω: CANL short to ground

R37-7 (CANH) - J12-16 (BAT)

Cable disconnected from negative (-) battery terminal

6 kΩ or higher

Below 6 kΩ: CANH +B short

No. 11 CAN junction connector

R37-18 (CANL) - J12-16 (BAT)

Cable disconnected from negative (-) battery terminal

6 kΩ or higher

Below 6 kΩ: CANL +B short

R37-9 (CANH) - J12-16 (BAT)

Cable disconnected from negative (-) battery terminal

6 kΩ or higher

Below 6 kΩ: CANH +B short

No. 1 CAN junction terminal

R37-20 (CANL) - J12-16 (BAT)

Cable disconnected from negative (-) battery terminal

6 kΩ or higher

Below 6 kΩ: CANL +B short

R37-10 (CANH) - J12-16 (BAT)

Cable disconnected from negative (-) battery terminal

6 kΩ or higher

Below 6 kΩ: CANH +B short

Outer mirror control ECU assembly (for front passenger side)

R37-21 (CANL) - J12-16 (BAT)

Cable disconnected from negative (-) battery terminal

6 kΩ or higher

Below 6 kΩ: CANL +B short

for DLC3 Connector Type B

Tester Connection

Condition

Specified Condition

Result

Connected to

R37-7 (CANH) - J141-4 (CG)

Cable disconnected from negative (-) battery terminal

200 Ω or higher

Below 200 Ω: CANH short to ground

No. 11 CAN junction connector

R37-18 (CANL) - J141-4 (CG)

Cable disconnected from negative (-) battery terminal

200 Ω or higher

Below 200 Ω: CANL short to ground

R37-9 (CANH) - J141-4 (CG)

Cable disconnected from negative (-) battery terminal

200 Ω or higher

Below 200 Ω: CANH short to ground

No. 1 CAN junction terminal

R37-20 (CANL) - J141-4 (CG)

Cable disconnected from negative (-) battery terminal

200 Ω or higher

Below 200 Ω: CANL short to ground

R37-10 (CANH) - J141-4 (CG)

Cable disconnected from negative (-) battery terminal

200 Ω or higher

Below 200 Ω: CANH short to ground

Outer mirror control ECU assembly (for front passenger side)

R37-21 (CANL) - J141-4 (CG)

Cable disconnected from negative (-) battery terminal

200 Ω or higher

Below 200 Ω: CANL short to ground

R37-7 (CANH) - J141-16 (BAT)

Cable disconnected from negative (-) battery terminal

6 kΩ or higher

Below 6 kΩ: CANH +B short

No. 11 CAN junction connector

R37-18 (CANL) - J141-16 (BAT)

Cable disconnected from negative (-) battery terminal

6 kΩ or higher

Below 6 kΩ: CANL +B short

R37-9 (CANH) - J141-16 (BAT)

Cable disconnected from negative (-) battery terminal

6 kΩ or higher

Below 6 kΩ: CANH +B short

No. 1 CAN junction terminal

R37-20 (CANL) - J141-16 (BAT)

Cable disconnected from negative (-) battery terminal

6 kΩ or higher

Below 6 kΩ: CANL +B short

R37-10 (CANH) - J141-16 (BAT)

Cable disconnected from negative (-) battery terminal

6 kΩ or higher

Below 6 kΩ: CANH +B short

Outer mirror control ECU assembly (for front passenger side)

R37-21 (CANL) - J141-16 (BAT)

Cable disconnected from negative (-) battery terminal

6 kΩ or higher

Below 6 kΩ: CANL +B short

HINT:

  • It is only necessary to perform the inspection in the above table for the result (short circuit) that was obtained in the Check Sub Bus 1 inspection.
  • Find the necessary inspection from the Result column that matches the result in the Result column from the Check Sub Bus 1 inspection.

Result

Proceed to

OK

A

NG (No. 1 CAN junction terminal main line)

B

NG (ECU or sensor branch lines)

C

NG (No. 11 CAN junction connector main line)

D

A

REPLACE NO. 8 CAN JUNCTION CONNECTOR

B

REPAIR OR REPLACE CAN MAIN BUS LINE OR CONNECTOR (NO. 8 CAN JUNCTION CONNECTOR - NO. 1 CAN JUNCTION TERMINAL)

C

GO TO STEP 22

D

REPAIR OR REPLACE CAN MAIN BUS LINE OR CONNECTOR (NO. 8 CAN JUNCTION CONNECTOR - NO. 11 CAN JUNCTION CONNECTOR)

20.

CHECK FOR SHORT IN SUB BUS 1 LINE (NO. 11 CAN JUNCTION CONNECTOR)

(a) Reconnect the R39 No. 1 CAN junction terminal connector.

(b) Disconnect the S91 No. 11 CAN junction connector.

(c) Measure the resistance according to the value(s) in the table below.

*A

for DLC3 Connector Type A

*B

for DLC3 Connector Type B

*1

DLC3

-

-

*a

Front view of wire harness connector

(to No. 11 CAN Junction Connector)

*b

to No. 8 CAN Junction Connector

*c

to Multiplex Tilt and Telescopic ECU

*d

to Main Body ECU (Multiplex Network Body ECU)

*e

to Position Control ECU and Switch Assembly LH

(w/ Seat Position Memory System)

*f

to Multiplex Network Door ECU

*g

to Outer Mirror Control ECU Assembly (for Driver Side)

-

-

Standard Resistance:

for DLC3 Connector Type A

Tester Connection

Condition

Specified Condition

Result

Connected to

*: w/ Seat Position Memory System

S91-1 (CANH) - J12-4 (CG)

Cable disconnected from negative (-) battery terminal

200 Ω or higher

Below 200 Ω: CANH short to ground

No. 8 CAN junction connector

S91-12 (CANL) - J12-4 (CG)

Cable disconnected from negative (-) battery terminal

200 Ω or higher

Below 200 Ω: CANL short to ground

S91-2 (CANH) - J12-4 (CG)

Cable disconnected from negative (-) battery terminal

200 Ω or higher

Below 200 Ω: CANH short to ground

Multiplex tilt and telescopic ECU

S91-13 (CANL) - J12-4 (CG)

Cable disconnected from negative (-) battery terminal

200 Ω or higher

Below 200 Ω: CANL short to ground

S91-3 (CANH) - J12-4 (CG)

Cable disconnected from negative (-) battery terminal

200 Ω or higher

Below 200 Ω: CANH short to ground

Main body ECU (Multiplex network body ECU)

S91-14 (CANL) - J12-4 (CG)

Cable disconnected from negative (-) battery terminal

200 Ω or higher

Below 200 Ω: CANL short to ground

S91-4 (CANH) - J12-4 (CG)

Cable disconnected from negative (-) battery terminal

200 Ω or higher

Below 200 Ω: CANH short to ground

Position control ECU and switch assembly LH*

S91-15 (CANL) - J12-4 (CG)

Cable disconnected from negative (-) battery terminal

200 Ω or higher

Below 200 Ω: CANL short to ground

S91-5 (CANH) - J12-4 (CG)

Cable disconnected from negative (-) battery terminal

200 Ω or higher

Below 200 Ω: CANH short to ground

Multiplex network door ECU

S91-16 (CANL) - J12-4 (CG)

Cable disconnected from negative (-) battery terminal

200 Ω or higher

Below 200 Ω: CANL short to ground

S91-6 (CANH) - J12-4 (CG)

Cable disconnected from negative (-) battery terminal

200 Ω or higher

Below 200 Ω: CANH short to ground

Outer mirror control ECU assembly (for driver side)

S91-17 (CANL) - J12-4 (CG)

Cable disconnected from negative (-) battery terminal

200 Ω or higher

Below 200 Ω: CANL short to ground

S91-1 (CANH) - J12-16 (BAT)

Cable disconnected from negative (-) battery terminal

6 kΩ or higher

Below 6 kΩ: CANH +B short

No. 8 CAN junction connector

S91-12 (CANL) - J12-16 (BAT)

Cable disconnected from negative (-) battery terminal

6 kΩ or higher

Below 6 kΩ: CANL +B short

S91-2 (CANH) - J12-16 (BAT)

Cable disconnected from negative (-) battery terminal

6 kΩ or higher

Below 6 kΩ: CANH +B short

Multiplex tilt and telescopic ECU

S91-13 (CANL) - J12-16 (BAT)

Cable disconnected from negative (-) battery terminal

6 kΩ or higher

Below 6 kΩ: CANL +B short

S91-3 (CANH) - J12-16 (BAT)

Cable disconnected from negative (-) battery terminal

6 kΩ or higher

Below 6 kΩ: CANH +B short

Main body ECU (Multiplex network body ECU)

S91-14 (CANL) - J12-16 (BAT)

Cable disconnected from negative (-) battery terminal

6 kΩ or higher

Below 6 kΩ: CANL +B short

S91-4 (CANH) - J12-16 (BAT)

Cable disconnected from negative (-) battery terminal

6 kΩ or higher

Below 6 kΩ: CANH +B short

Position control ECU and switch assembly LH*

S91-15 (CANL) - J12-16 (BAT)

Cable disconnected from negative (-) battery terminal

6 kΩ or higher

Below 6 kΩ: CANL +B short

S91-5 (CANH) - J12-16 (BAT)

Cable disconnected from negative (-) battery terminal

6 kΩ or higher

Below 6 kΩ: CANH +B short

Multiplex network door ECU

S91-16 (CANL) - J12-16 (BAT)

Cable disconnected from negative (-) battery terminal

6 kΩ or higher

Below 6 kΩ: CANL +B short

S91-6 (CANH) - J12-16 (BAT)

Cable disconnected from negative (-) battery terminal

6 kΩ or higher

Below 6 kΩ: CANH +B short

Outer mirror control ECU assembly (for driver side)

S91-17 (CANL) - J12-16 (BAT)

Cable disconnected from negative (-) battery terminal

6 kΩ or higher

Below 6 kΩ: CANL +B short

for DLC3 Connector Type B

Tester Connection

Condition

Specified Condition

Result

Connected to

*: w/ Seat Position Memory System

S91-1 (CANH) - J141-4 (CG)

Cable disconnected from negative (-) battery terminal

200 Ω or higher

Below 200 Ω: CANH short to ground

No. 8 CAN junction connector

S91-12 (CANL) - J141-4 (CG)

Cable disconnected from negative (-) battery terminal

200 Ω or higher

Below 200 Ω: CANL short to ground

S91-2 (CANH) - J141-4 (CG)

Cable disconnected from negative (-) battery terminal

200 Ω or higher

Below 200 Ω: CANH short to ground

Multiplex tilt and telescopic ECU

S91-13 (CANL) - J141-4 (CG)

Cable disconnected from negative (-) battery terminal

200 Ω or higher

Below 200 Ω: CANL short to ground

S91-3 (CANH) - J141-4 (CG)

Cable disconnected from negative (-) battery terminal

200 Ω or higher

Below 200 Ω: CANH short to ground

Main body ECU (Multiplex network body ECU)

S91-14 (CANL) - J141-4 (CG)

Cable disconnected from negative (-) battery terminal

200 Ω or higher

Below 200 Ω: CANL short to ground

S91-4 (CANH) - J141-4 (CG)

Cable disconnected from negative (-) battery terminal

200 Ω or higher

Below 200 Ω: CANH short to ground

Position control ECU and switch assembly LH*

S91-15 (CANL) - J141-4 (CG)

Cable disconnected from negative (-) battery terminal

200 Ω or higher

Below 200 Ω: CANL short to ground

S91-5 (CANH) - J141-4 (CG)

Cable disconnected from negative (-) battery terminal

200 Ω or higher

Below 200 Ω: CANH short to ground

Multiplex network door ECU

S91-16 (CANL) - J141-4 (CG)

Cable disconnected from negative (-) battery terminal

200 Ω or higher

Below 200 Ω: CANL short to ground

S91-6 (CANH) - J141-4 (CG)

Cable disconnected from negative (-) battery terminal

200 Ω or higher

Below 200 Ω: CANH short to ground

Outer mirror control ECU assembly (for driver side)

S91-17 (CANL) - J141-4 (CG)

Cable disconnected from negative (-) battery terminal

200 Ω or higher

Below 200 Ω: CANL short to ground

S91-1 (CANH) - J141-16 (BAT)

Cable disconnected from negative (-) battery terminal

6 kΩ or higher

Below 6 kΩ: CANH +B short

No. 8 CAN junction connector

S91-12 (CANL) - J141-16 (BAT)

Cable disconnected from negative (-) battery terminal

6 kΩ or higher

Below 6 kΩ: CANL +B short

S91-2 (CANH) - J141-16 (BAT)

Cable disconnected from negative (-) battery terminal

6 kΩ or higher

Below 6 kΩ: CANH +B short

Multiplex tilt and telescopic ECU

S91-13 (CANL) - J141-16 (BAT)

Cable disconnected from negative (-) battery terminal

6 kΩ or higher

Below 6 kΩ: CANL +B short

S91-3 (CANH) - J141-16 (BAT)

Cable disconnected from negative (-) battery terminal

6 kΩ or higher

Below 6 kΩ: CANH +B short

Main body ECU (Multiplex network body ECU)

S91-14 (CANL) - J141-16 (BAT)

Cable disconnected from negative (-) battery terminal

6 kΩ or higher

Below 6 kΩ: CANL +B short

S91-4 (CANH) - J141-16 (BAT)

Cable disconnected from negative (-) battery terminal

6 kΩ or higher

Below 6 kΩ: CANH +B short

Position control ECU and switch assembly LH*

S91-15 (CANL) - J141-16 (BAT)

Cable disconnected from negative (-) battery terminal

6 kΩ or higher

Below 6 kΩ: CANL +B short

S91-5 (CANH) - J141-16 (BAT)

Cable disconnected from negative (-) battery terminal

6 kΩ or higher

Below 6 kΩ: CANH +B short

Multiplex network door ECU

S91-16 (CANL) - J141-16 (BAT)

Cable disconnected from negative (-) battery terminal

6 kΩ or higher

Below 6 kΩ: CANL +B short

S91-6 (CANH) - J141-16 (BAT)

Cable disconnected from negative (-) battery terminal

6 kΩ or higher

Below 6 kΩ: CANH +B short

Outer mirror control ECU assembly (for driver side)

S91-17 (CANL) - J141-16 (BAT)

Cable disconnected from negative (-) battery terminal

6 kΩ or higher

Below 6 kΩ: CANL +B short

HINT:

  • It is only necessary to perform the inspection in the above table for the result (short circuit) that was obtained in the Check Sub Bus 1 inspection.
  • Find the necessary inspection from the Result column that matches the result in the Result column from the Check Sub Bus 1 inspection.

Result

Proceed to

OK

A

NG (Main body ECU (multiplex network body ECU) main line)

B

NG (ECU or sensor branch line)

C

NG (No. 8 CAN junction connector main line)

D

A

REPLACE NO. 11 CAN JUNCTION CONNECTOR

B

REPAIR OR REPLACE CAN MAIN BUS LINE OR CONNECTOR (NO. 11 CAN JUNCTION CONNECTOR - MAIN BODY ECU (MULTIPLEX NETWORK BODY ECU))

C

GO TO STEP 22

D

21.

CHECK FOR SHORT IN SUB BUS 1 LINE (NO. 8 CAN JUNCTION CONNECTOR)

(a) Reconnect the S91 No. 11 CAN junction connector.

(b) Disconnect the R55 No. 8 CAN junction connector.

(c) Measure the resistance according to the value(s) in the table below.

*A

for DLC3 Connector Type A

*B

for DLC3 Connector Type B

*1

DLC3

-

-

*a

Front view of wire harness connector

(to No. 8 CAN Junction Connector)

*b

to No. 11 CAN Junction Connector

*c

to No. 1 CAN Junction Terminal

*d

to Outer Mirror Control ECU Assembly (for Front Passenger Side)

Standard Resistance:

for DLC3 Connector Type A

Tester Connection

Condition

Specified Condition

Result

Connected to

R55-7 (CANH) - J12-4 (CG)

Cable disconnected from negative (-) battery terminal

200 Ω or higher

Below 200 Ω: CANH short to ground

No. 11 CAN junction connector

R55-18 (CANL) - J12-4 (CG)

Cable disconnected from negative (-) battery terminal

200 Ω or higher

Below 200 Ω: CANL short to ground

R55-9 (CANH) - J12-4 (CG)

Cable disconnected from negative (-) battery terminal

200 Ω or higher

Below 200 Ω: CANH short to ground

No. 1 CAN junction terminal

R55-20 (CANL) - J12-4 (CG)

Cable disconnected from negative (-) battery terminal

200 Ω or higher

Below 200 Ω: CANL short to ground

R55-10 (CANH) - J12-4 (CG)

Cable disconnected from negative (-) battery terminal

200 Ω or higher

Below 200 Ω: CANH short to ground

Outer mirror control ECU assembly (for front passenger side)

R55-21 (CANL) - J12-4 (CG)

Cable disconnected from negative (-) battery terminal

200 Ω or higher

Below 200 Ω: CANL short to ground

R55-7 (CANH) - J12-16 (BAT)

Cable disconnected from negative (-) battery terminal

6 kΩ or higher

Below 6 kΩ: CANH +B short

No. 11 CAN junction connector

R55-18 (CANL) - J12-16 (BAT)

Cable disconnected from negative (-) battery terminal

6 kΩ or higher

Below 6 kΩ: CANL +B short

R55-9 (CANH) - J12-16 (BAT)

Cable disconnected from negative (-) battery terminal

6 kΩ or higher

Below 6 kΩ: CANH +B short

No. 1 CAN junction terminal

R55-20 (CANL) - J12-16 (BAT)

Cable disconnected from negative (-) battery terminal

6 kΩ or higher

Below 6 kΩ: CANL +B short

R55-10 (CANH) - J12-16 (BAT)

Cable disconnected from negative (-) battery terminal

6 kΩ or higher

Below 6 kΩ: CANH +B short

Outer mirror control ECU assembly (for front passenger side)

R55-21 (CANL) - J12-16 (BAT)

Cable disconnected from negative (-) battery terminal

6 kΩ or higher

Below 6 kΩ: CANL +B short

for DLC3 Connector Type B

Tester Connection

Condition

Specified Condition

Result

Connected to

R55-7 (CANH) - J141-4 (CG)

Cable disconnected from negative (-) battery terminal

200 Ω or higher

Below 200 Ω: CANH short to ground

No. 11 CAN junction connector

R55-18 (CANL) - J141-4 (CG)

Cable disconnected from negative (-) battery terminal

200 Ω or higher

Below 200 Ω: CANL short to ground

R55-9 (CANH) - J141-4 (CG)

Cable disconnected from negative (-) battery terminal

200 Ω or higher

Below 200 Ω: CANH short to ground

No. 1 CAN junction terminal

R55-20 (CANL) - J141-4 (CG)

Cable disconnected from negative (-) battery terminal

200 Ω or higher

Below 200 Ω: CANL short to ground

R55-10 (CANH) - J141-4 (CG)

Cable disconnected from negative (-) battery terminal

200 Ω or higher

Below 200 Ω: CANH short to ground

Outer mirror control ECU assembly (for front passenger side)

R55-21 (CANL) - J141-4 (CG)

Cable disconnected from negative (-) battery terminal

200 Ω or higher

Below 200 Ω: CANL short to ground

R55-7 (CANH) - J141-16 (BAT)

Cable disconnected from negative (-) battery terminal

6 kΩ or higher

Below 6 kΩ: CANH +B short

No. 11 CAN junction connector

R55-18 (CANL) - J141-16 (BAT)

Cable disconnected from negative (-) battery terminal

6 kΩ or higher

Below 6 kΩ: CANL +B short

R55-9 (CANH) - J141-16 (BAT)

Cable disconnected from negative (-) battery terminal

6 kΩ or higher

Below 6 kΩ: CANH +B short

No. 1 CAN junction terminal

R55-20 (CANL) - J141-16 (BAT)

Cable disconnected from negative (-) battery terminal

6 kΩ or higher

Below 6 kΩ: CANL +B short

R55-10 (CANH) - J141-16 (BAT)

Cable disconnected from negative (-) battery terminal

6 kΩ or higher

Below 6 kΩ: CANH +B short

Outer mirror control ECU assembly (for front passenger side)

R55-21 (CANL) - J141-16 (BAT)

Cable disconnected from negative (-) battery terminal

6 kΩ or higher

Below 6 kΩ: CANL +B short

HINT:

  • It is only necessary to perform the inspection in the above table for the result (short circuit) that was obtained in the Check Sub Bus 1 inspection.
  • Find the necessary inspection from the Result column that matches the result in the Result column from the Check Sub Bus 1 inspection.

Result

Proceed to

OK

A

NG (No. 1 CAN junction terminal main line)

B

NG (ECU or sensor branch lines)

C

NG (No. 11 CAN junction connector main line)

D

A

REPLACE NO. 8 CAN JUNCTION CONNECTOR

B

REPAIR OR REPLACE CAN MAIN BUS LINE OR CONNECTOR (NO. 8 CAN JUNCTION CONNECTOR - NO. 1 CAN JUNCTION TERMINAL)

D

REPAIR OR REPLACE CAN MAIN BUS LINE OR CONNECTOR (NO. 8 CAN JUNCTION CONNECTOR - NO. 11 CAN JUNCTION CONNECTOR)

C

22.

CHECK FOR SHORT IN SUB BUS 1 LINE (ECU, SENSOR)

(a) Reconnect all wire harness connectors.

(b) Disconnect the connector that includes terminals CANH and CANL from the ECU or sensor to which the bus line shorted to +B or shorted to GND is connected.

Click here

(c) Measure the resistance according to the value(s) in the table below.

Standard Resistance:

for DLC3 Connector Type A

Tester Connection

Condition

Specified Condition

Result

J9-9 (CANP) - J12-4 (CG)

Cable disconnected from negative (-) battery terminal

200 Ω or higher

Below 200 Ω: CANH short to ground

J9-10 (CANN) - J12-4 (CG)

Cable disconnected from negative (-) battery terminal

200 Ω or higher

Below 200 Ω: CANL short to ground

J9-9 (CANP) - J12-16 (BAT)

Cable disconnected from negative (-) battery terminal

6 kΩ or higher

Below 6 kΩ: CANH +B short

J9-10 (CANN) - J12-16 (BAT)

Cable disconnected from negative (-) battery terminal

6 kΩ or higher

Below 6 kΩ: CANL +B short

for DLC3 Connector Type B

Tester Connection

Condition

Specified Condition

Result

J9-9 (CANP) - J141-4 (CG)

Cable disconnected from negative (-) battery terminal

200 Ω or higher

Below 200 Ω: CANH short to ground

J9-10 (CANN) - J141-4 (CG)

Cable disconnected from negative (-) battery terminal

200 Ω or higher

Below 200 Ω: CANL short to ground

J9-9 (CANP) - J141-16 (BAT)

Cable disconnected from negative (-) battery terminal

6 kΩ or higher

Below 6 kΩ: CANH +B short

J9-10 (CANN) - J141-16 (BAT)

Cable disconnected from negative (-) battery terminal

6 kΩ or higher

Below 6 kΩ: CANL +B short

HINT:

  • It is only necessary to perform the inspection in the above table for the result (short circuit) that was obtained in the Check Sub Bus 1 inspection.
  • If the resistance becomes normal when the connector is disconnected from the ECU or sensor, there may be a short in the ECU or sensor.
  • Find the necessary inspection from the Result column that matches the result in the Result column from the Check Sub Bus 1 inspection.

*A

for DLC3 Connector Type A

*B

for DLC3 Connector Type B

*1

DLC3

*a

Component with harness connected

(Main Body ECU (Multiplex Network Body ECU))

OK

REPLACE CORRESPONDING ECU OR SENSOR

NG

REPAIR OR REPLACE CORRESPONDING ECU OR SENSOR BRANCH LINE OR CONNECTOR

    Lost Communication with Tilt & (U1115)
    DESCRIPTION DTC No. Detection Item DTC Detection Condition Trouble Area Note U1115 Lost Communication with Tilt & Telescopic Module No communication from the multiplex tilt and ...

    Brake Actuator (Skid Control ECU) Communication Stop Mode
    DESCRIPTION Detection Item Symptom Trouble Area Brake Actuator (Skid Control ECU) Communication Stop Mode Either condition is met: "Skid Control (ABS/VSC/TRAC)" is not displayed on the ...

    Other materials:

    Lexus RX (RX 350L, RX450h) 2016-2025 Repair Manual > Window / Glass: Rear Power Window Switch
    ComponentsCOMPONENTS ILLUSTRATION *1 REAR POWER WINDOW REGULATOR SWITCH ASSEMBLY *2 REAR POWER WINDOW REGULATOR SWITCH ASSEMBLY WITH REAR DOOR UPPER ARMREST BASE PANEL InspectionINSPECTION PROCEDURE 1. INSPECT REAR POWER WINDOW REGULATOR SWITCH ASSEMBLY (for LH/RH DOOR) (a) Check the ...

    Lexus RX (RX 350L, RX450h) 2016-2025 Repair Manual > Automatic Transaxle System: Torque Converter Clutch Pressure Control Solenoid Control Actuator Stuck Off (P27567F)
    DESCRIPTION The ECM controls the shift solenoid valve SLU using a predetermined current, and performs lock-up and flex lock-up control. The ECM compares the engagement condition of the lock-up clutch with the lock-up schedule in the ECM memory to detect mechanical malfunctions of the shift solenoid ...

    Lexus RX (RX 350L, RX450h) 2016-{YEAR} Owners Manual

    Lexus RX (RX 350L, RX450h) 2016-{YEAR} Repair Manual

    © 2025 Copyright www.lexusrx.net
    0.0156