Lexus RX (RX 350L, RX450h) 2016-2025 Repair Manual: Brake Switch "A" Circuit Open (P057113)

DESCRIPTION

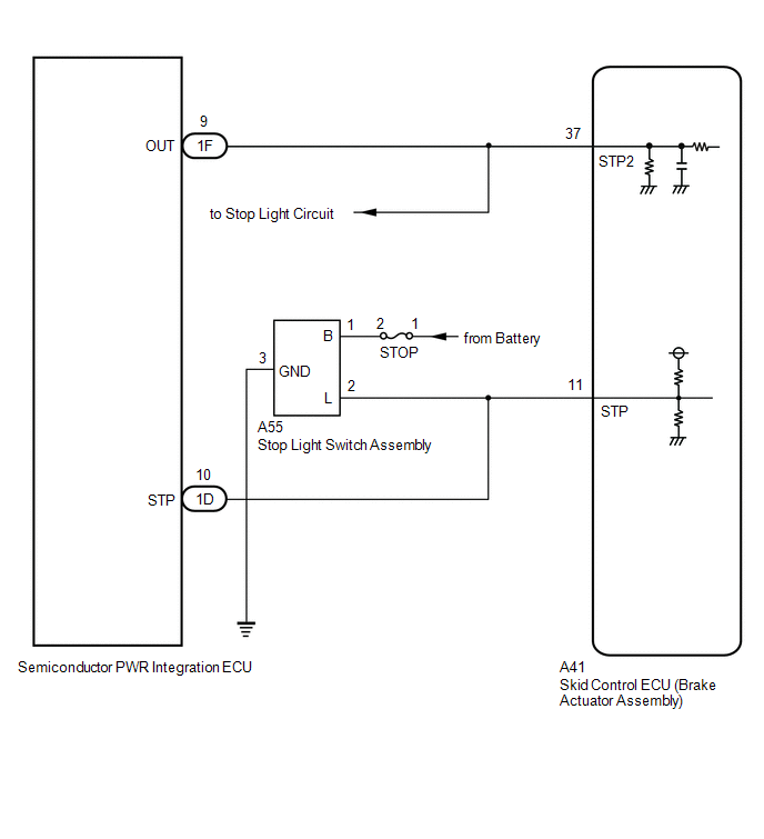
The skid control ECU (brake actuator assembly) detects the brake operating conditions through a signal transmitted by the stop light switch.

The skid control ECU incorporates a circuit to detect an open circuit.

This DTC is output when an open circuit is detected in the stop light signal input line.

DTC No.

Detection Item

DTC Detection Condition

Trouble Area

P057113

Brake Switch "A" Circuit Open

When the +BS terminal voltage is 9.5 V or more, an open is detected in the STP terminal circuit for 0.3 seconds or more and the stop light drive output (STPO) is off for 0.1 seconds or more.

  • Wire harness and connector
  • Skid control ECU (Brake actuator assembly)

WIRING DIAGRAM

CAUTION / NOTICE / HINT

NOTICE:

  • Inspect the fuses for circuits related to this system before performing the following procedure.
  • After replacing the skid control ECU (brake actuator assembly), perform "Calibration".

    Click here

PROCEDURE

1.

READ VALUE USING TECHSTREAM (STOP LIGHT SW)

(a) Connect the Techstream to the DLC3.

(b) Turn the engine switch on (IG).

(c) Enter the following menus: Chassis / Brake/EPB / Data List.

Chassis > Brake/EPB > Data List

Tester Display

Measurement Item

Range

Normal Condition

Diagnostic Note

Stop Light SW

Stop light switch assembly

(STP terminal input)

OFF / ON

OFF: Brake pedal released

ON: Brake pedal depressed

HINT:

The brake pedal state is determined using the voltage at terminal STP

Chassis > Brake/EPB > Data List

Tester Display

Stop Light SW

(d) Check that the stop light switch display observed on the Techstream changes according to brake pedal operation.

OK:

The Techstream displays OFF / ON according to brake pedal operation.

NG

GO TO STEP 4

OK

2.

CLEAR DTC

(a) Operate the Techstream to clear the codes. Enter the following menus: Chassis / Brake/EPB / Trouble Codes.

Chassis > Brake/EPB > Clear DTCs

(b) Press the DTC clear button.

(c) Turn the engine switch off.

NEXT

3.

RECONFIRM DTC

(a) Turn the engine switch on (IG).

(b) Read the DTCs following the prompts on the Techstream. Enter the following menus: Chassis / Brake/EPB / Trouble Codes.

Chassis > Brake/EPB > Trouble Codes

(c) Check if the same DTC is output.

Result

Proceed to

DTC P057113 is not output.

A

DTC P057113 is output.

B

A

USE SIMULATION METHOD TO CHECK

B

REPLACE BRAKE ACTUATOR ASSEMBLY

4.

CHECK HARNESS AND CONNECTOR (STP TERMINAL)

(a) Turn the engine switch off.

*a

Front view of wire harness connector

(to Skid Control ECU (Brake Actuator Assembly))

(b) Make sure that there is no looseness at the locking part and the connecting part of the connectors.

OK:

The connector is securely connected.

(c) Disconnect the A41 skid control ECU (brake actuator assembly) connector.

(d) Check both the connector case and the terminals for deformation and corrosion.

OK:

No deformation or corrosion.

(e) Measure the voltage according to the value(s) in the table below.

Standard Voltage:

Tester Connection

Condition

Specified Condition

A41-11 (STP) - Body ground

Stop light switch assembly on (Brake pedal depressed)

8 to 14 V

A41-11 (STP) - Body ground

Stop light switch assembly off (Brake pedal released)

Below 1.5 V

OK

REPLACE BRAKE ACTUATOR ASSEMBLY

NG

REPAIR OR REPLACE HARNESS OR CONNECTOR

    Brake Switch "A" Circuit Short to Ground (P057111)
    DESCRIPTION The skid control ECU (brake actuator assembly) inputs the stop light signal and brake operation condition. When the brake pedal is depressed and the stop light switch signal is not input, ...

    Control Module Communication Bus "B" Off Bus Off (U007488,U010087,U010187,U012587,U012687,U015187)
    DESCRIPTION The skid control ECU (brake actuator assembly) receives signals from the ECM, steering angle sensor, yaw rate and acceleration sensor (for TFT Meter Type) and airbag sensor assembly via CA ...

    Other materials:

    Lexus RX (RX 350L, RX450h) 2016-2025 Repair Manual > Audio And Visual System (for 12.3 Inch Display): GVIF Disconnected (from Park Assist/Monitoring ECU to EMV/MM Integrated Device) (B1574)
    DESCRIPTION The multi-display assembly and parking assist ECU are connected via video signal (digital) lines. This DTC is stored when a video signal (digital) line is disconnected. DTC No. Detection Item DTC Detection Condition Trouble Area B1574 GVIF Disconnected (from Park Assist/Mo ...

    Lexus RX (RX 350L, RX450h) 2016-2025 Repair Manual > Front Airbag Sensor: Installation
    INSTALLATION CAUTION / NOTICE / HINT HINT: Use the same procedure for the RH side and LH side. The following procedure is for the LH side. PROCEDURE 1. INSTALL FRONT AIRBAG SENSOR (a) Check that the engine switch is off. (b) Check that the cable is disconnected from the negative (-) battery ...

    Lexus RX (RX 350L, RX450h) 2016-{YEAR} Owners Manual

    Lexus RX (RX 350L, RX450h) 2016-{YEAR} Repair Manual

    © 2025 Copyright www.lexusrx.net
    0.0101